联系我们

- 全国服务热线:
National Service
Hotline:
0501-81441672
- 手机:13682307348
- 电话:0501-81441672
- 邮箱:admin@czkggd88.com
- 地址:海南省三亚市金州区洛斯大楼4990号
武汉入选2020年国家物流枢纽|太阳成集团tyc7111cc
发布时间:2026-02-19 15:58:04 点击量:
本文摘要:编辑 | 熊志
资料图
泉源 | 长江日报-长江网
现在全国口岸型物流枢纽共15个。
编辑 | 熊志
资料图
泉源 | 长江日报-长江网
现在全国口岸型物流枢纽共15个。武汉的目的是成为陆港型、口岸型、空港型、生产服务型、商贸服务型5种类型的国家物流枢纽。
(长江日报-长江网记者金文兵 通讯员吕作武)


资料图
资料图
国家物流枢纽分为陆港型、口岸型、空港型、生产服务型、商贸服务型、陆上疆域口岸型等6种类型。

国家物流枢纽是集中实现货物集散、存储、分拨、转运等多种功效的物流设施群和物流运动组织中心是物流体系的焦点基础设施是辐射区域更广、集聚效应更强、服务功效更优、运行效率更高的综合性物流枢纽在全国物流网络中发挥关键节点、重要平台和主干枢纽的作用。
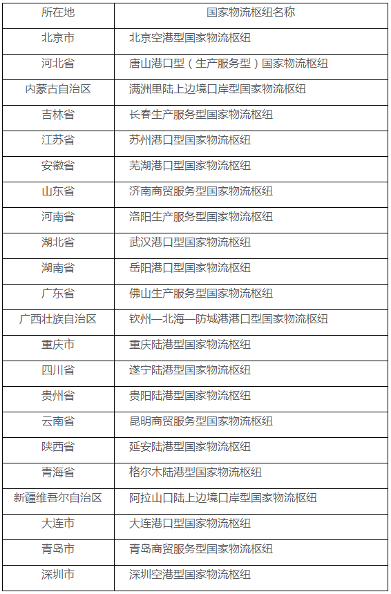
2020年国家物流枢纽建设名单(22个)
(排名不分先后)

增强物流等基础设施网络建设是一项国家战略。
2018年12月国家生长革新委、交通运输部公布《国家物流枢纽结构和建设计划》预计到2025年结构建设150个左右国家物流枢纽基本形成以国家物流枢纽为焦点的现代化物流运行体系。
10月28日记者从国家生长革新委网站获悉有22个物流枢纽入选2020年国家物流枢纽建设名单武汉位列其中成为此次获批的7个口岸型国家物流枢纽之一。
。本文关键词:太阳成集团tyc7111cc
本文来源:太阳成集团tyc7111cc-www.czkggd88.com